首页
服务项目
高企认定
技术中心
专精特新
ISO三体系
三品一标
智改数转
LOGO设计
商标注册
绿色食品
更多服务
项目申报
政策解读
政策资讯
申报通知
公司新闻
关于我们
关于我们
组织机构
企业文化
合作伙伴
联系我们
关注我们
忠诚
热情
专业
创新
当前位置:
首页
>
项目申报
>
申报通知
> 正文
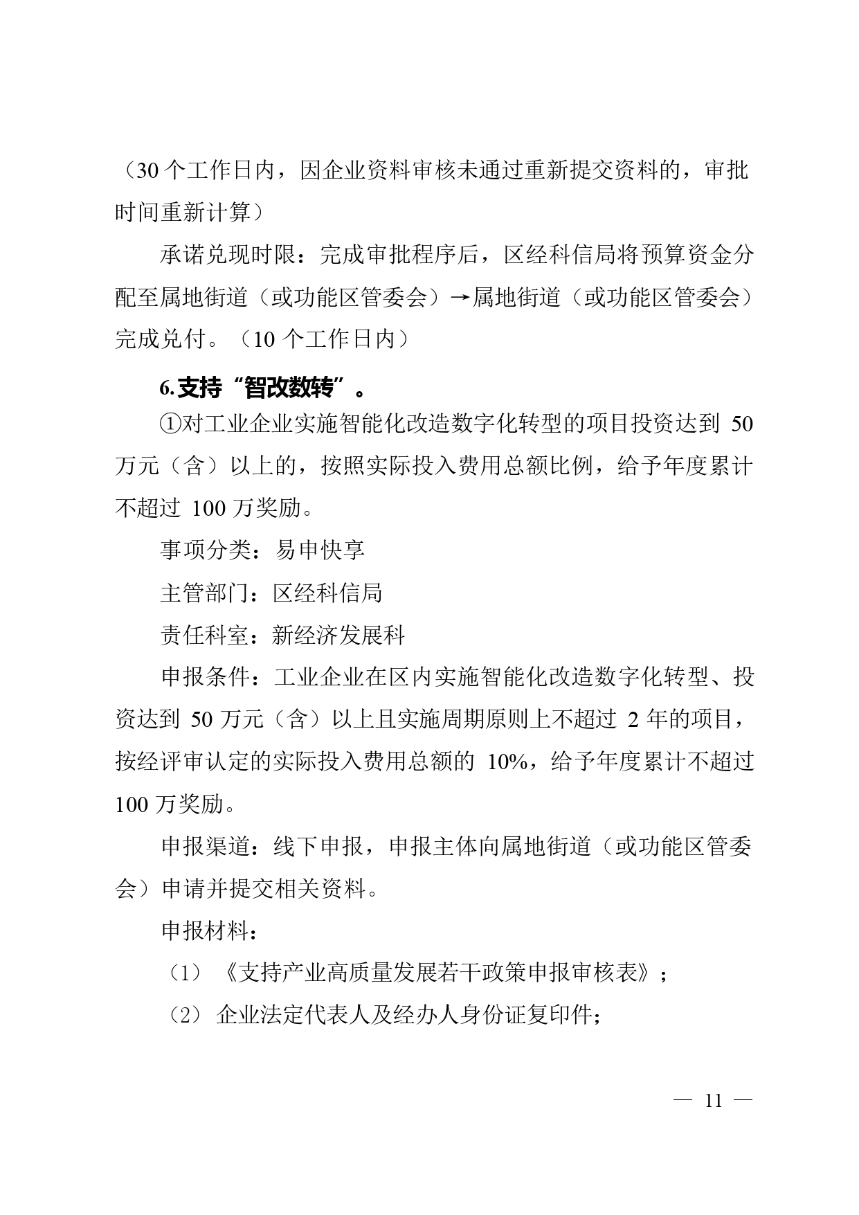
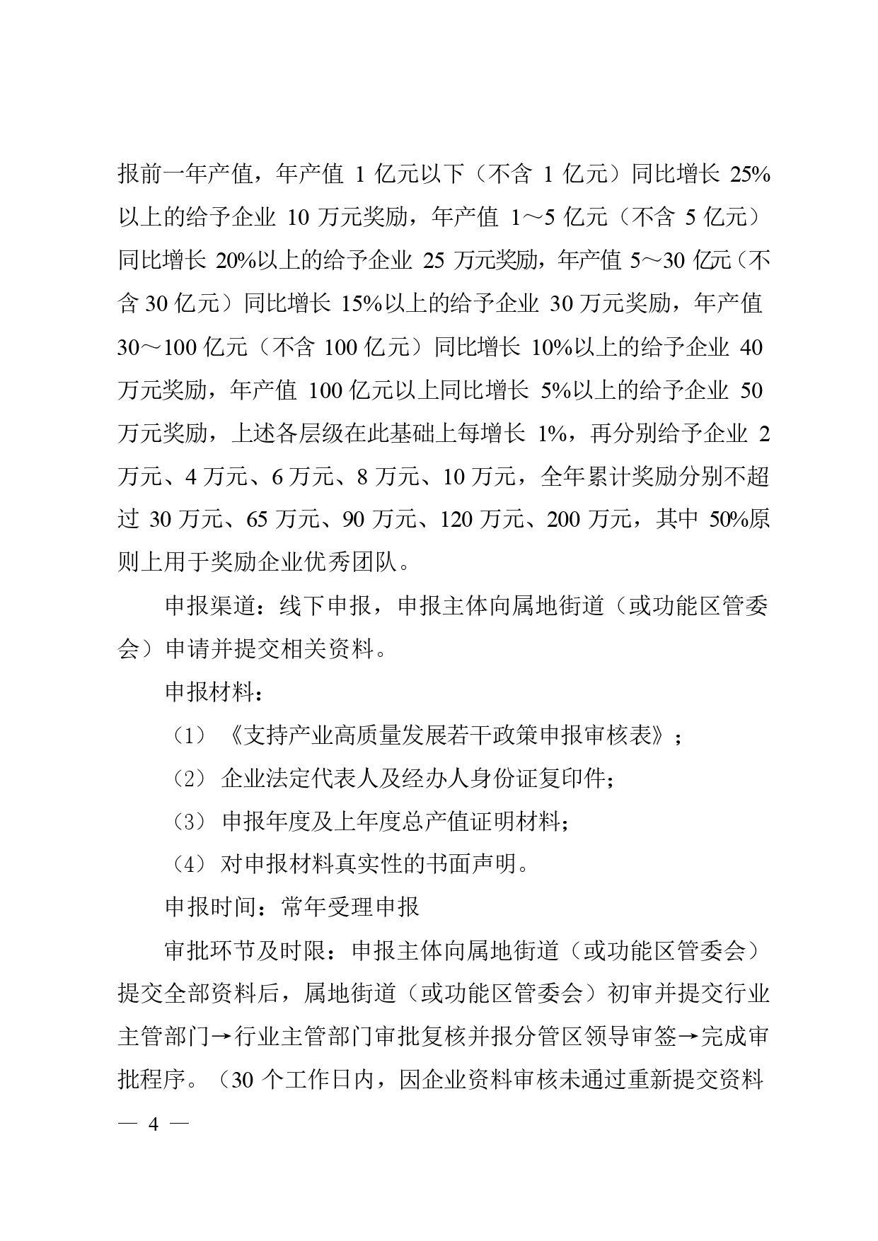
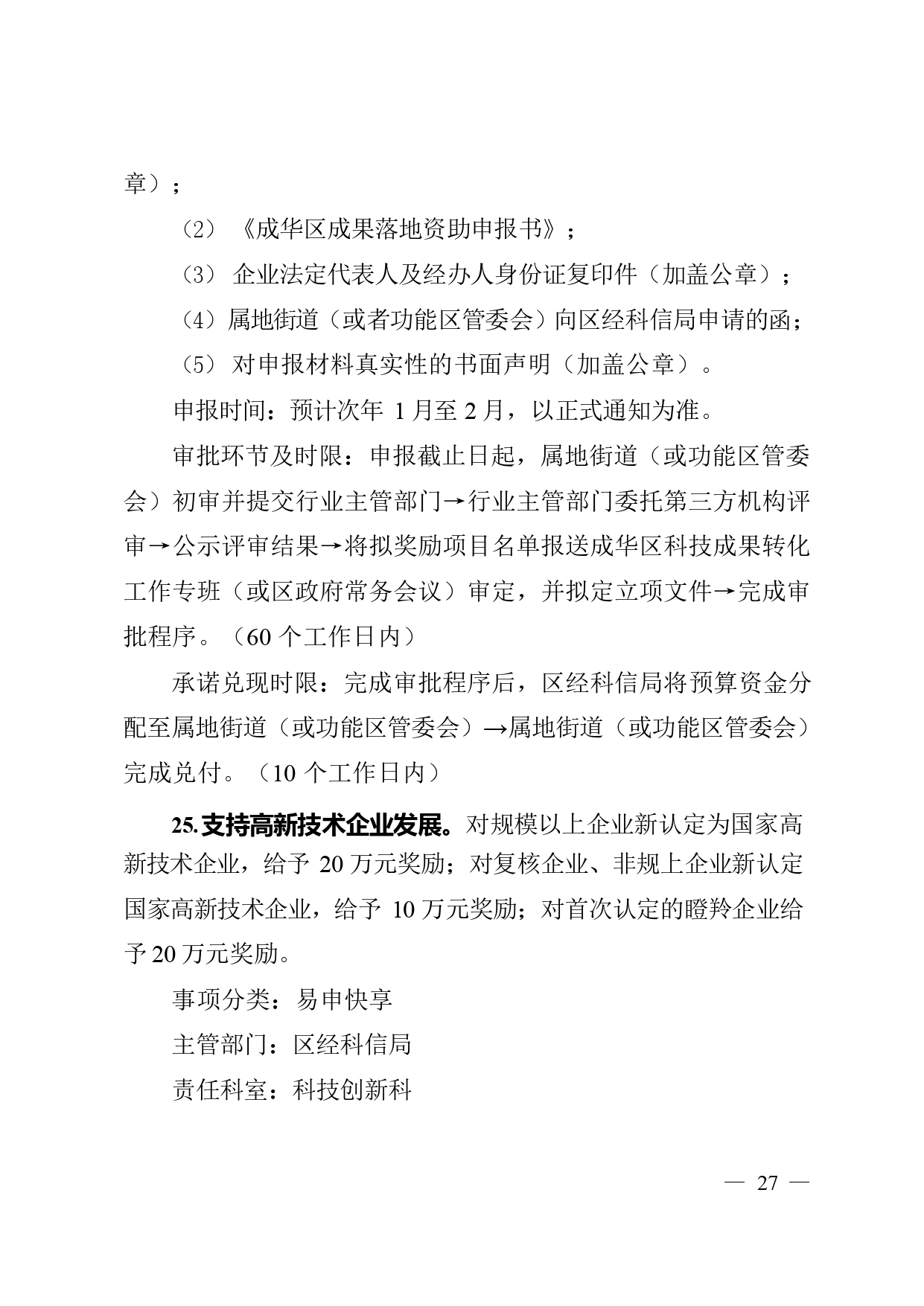
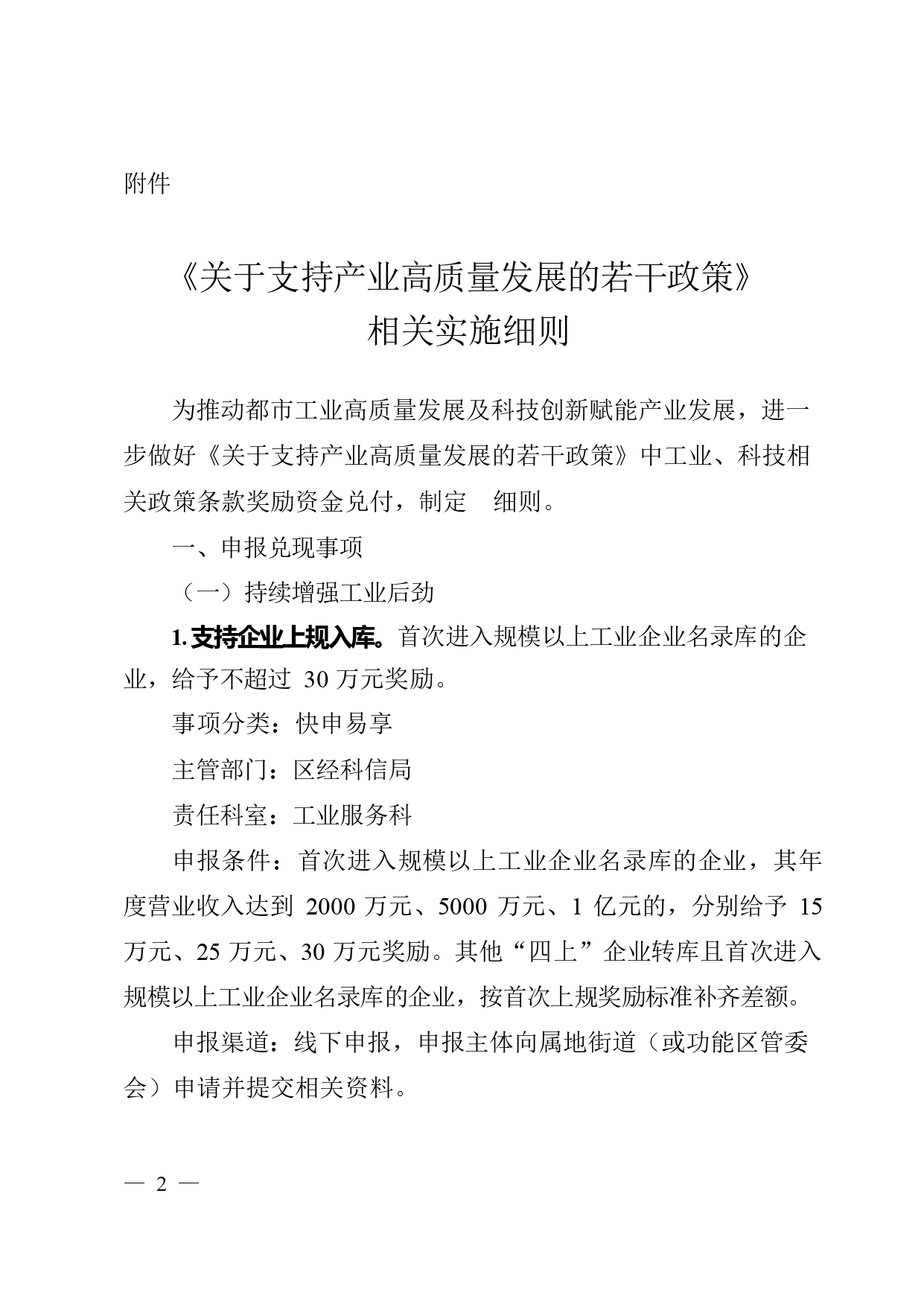
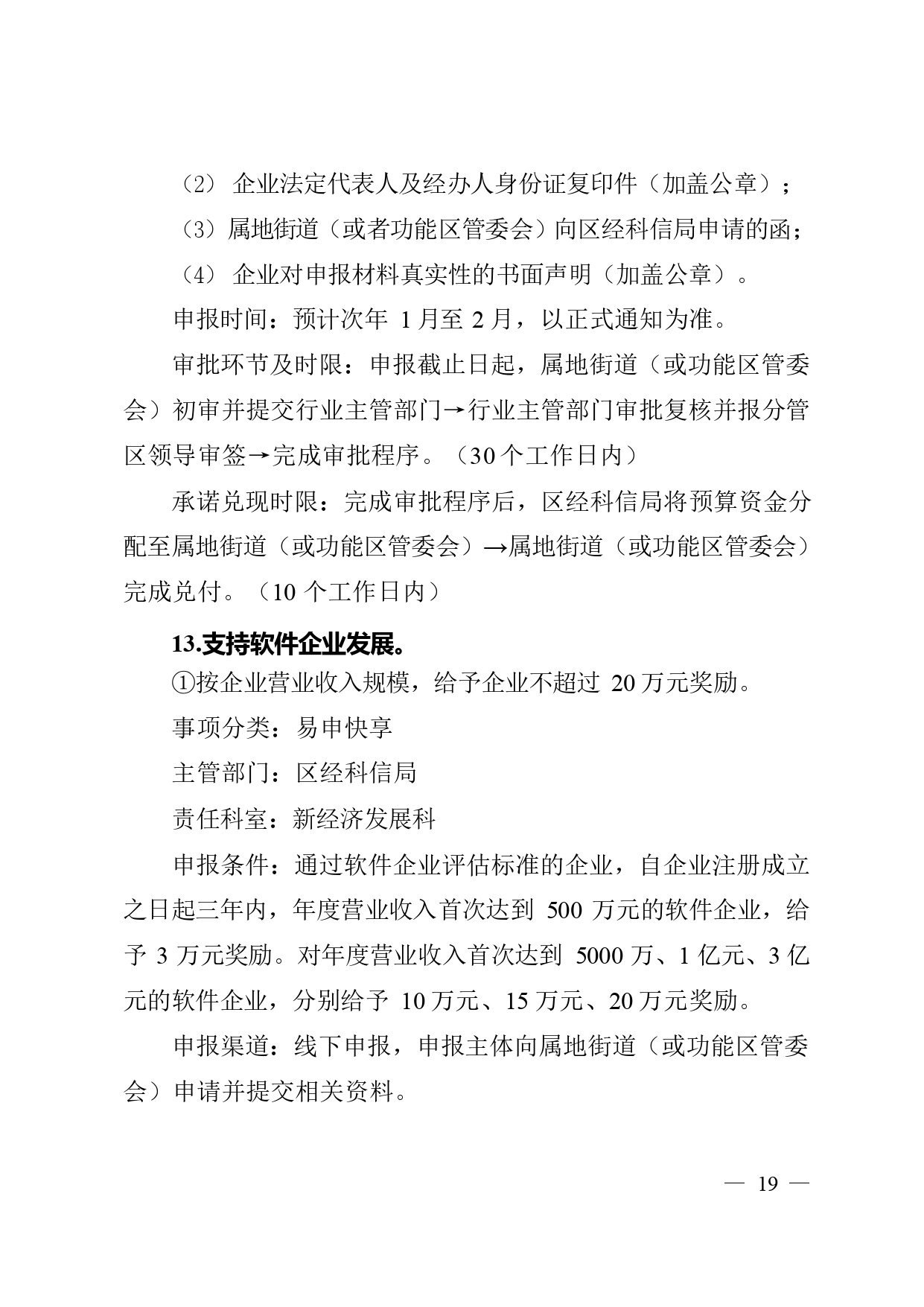
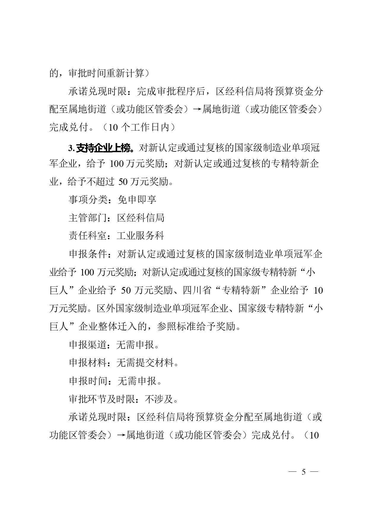
成都市成华区经济科技和信息化局关于印发《<关于支持产业高质量发展的若干政策>相关实施细则》的通知
2025-10-13 10:52:02
阅读: 137
来源:网络
阅读全文
上一篇:
成都市科学技术局关于发布2026年成都市第一批科技项目申报指南的通知
下一篇:
关于印发成都市新都区建设精华灌区粮油基地推进现代农业高质量发展若干措施的通知
猜你
喜欢
高企认定
技术中心
专精特新
ISO三体系
三品一标
智改数转
LOGO设计
商标注册
绿色食品
更多服务
政策资讯
申报通知
1
成都市温江区加快先进制造业高质量发展若干支持措施实施细则
2
关于2025年成都市首台(套)重大技术装备拟支持产品政策补助项目名单的公示
3
《关于组织申报2025年度四川省重大技术装备首台套软件首版次认定的通知》的通知
4
四川省科学技术厅关于 首批四川省种子独角兽企业拟备案名单的公示
5
关于印发《落实省政府〈关于巩固拓展经济回升向好势头的若干政策措施〉工业领域有关政策的工作细则》的通知
6
成都市锦江区市场监督管理局关于组织申报第二十六届中国专利奖参评专利的通知
7
绵阳市科学技术局关于申报企业研发后补助项目的通知
8
四川省科学技术厅关于征集人工智能、先进制造与装备等领域“十五五”期间重大科技攻关需求的通知
1
【通知】关于转发《关于组织申报2025年度四川省重大技术装备首台套软件首版次认定的通知》的通知
2
关于公布2025年四川省企业技术中心认定名单的通知
3
关于组织申报2025年第四批“成果找市场”揭榜挂帅项目的通知
4
四川省科学技术厅关于组织申报 “类脑计算高性能芯片与基础软件”项目2026年度公开项目的通知
5
“战略性科技创新合作”重点专项 2026年度中国—拉美和加勒比国家合作项目的通知
6
对四川省认定机构2025年认定报备的第二批高新技术企业进行备案的公示
7
对四川省认定机构2025年认定报备的第一批高新技术企业进行备案的公示
8
成都高新区数字经济局转发《关于组织申报2025年度四川省重大技术装备首台套软件首版次认定的通知》
公司简介
成都友和欣企业管理咨询有限公司是一家综合型服务机构,专注于为企业提供创新体系建设、认证咨询、企业管理咨询与培训、高新技术企业认定申报培育辅导与维护等服务的综合性科技服务机构...
查看更多
服务项目
高企认定
技术中心
专精特新
ISO三体系
三品一标
智改数转
LOGO设计
商标注册
绿色食品
更多服务
服务项目
高企认定
技术中心
专精特新
ISO三体系
三品一标
智改数转
LOGO设计
商标注册
绿色食品
更多服务